农民工博望明发大酒店施工,63万多劳务工资竟迟迟不支付
发布时间:2025-08-05 13:43:51
来源:曹孝杰 浏览:
一、事件经过
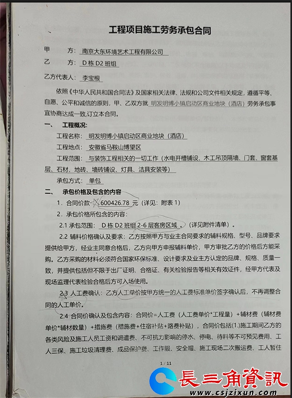
2020年8月10日,安徽省马鞍山博望区明发明博小镇启动区商业地块(即马鞍山明发国际大酒店)项目开始启动。总承包方南京大东环境艺术工程有限公司(简称南京大东)(甲方)与D栋D2班组(乙方代表人为李宝根,工程实际施工负责人为曹孝杰)签订《工程项目施工劳务承包合同》。施工地点位于安徽省马鞍山博望区。


工程范围:包括与酒店装饰工程相关的一切工作(水电开槽铺设、木工吊顶隔墙、门套、窗套基层、石材、地砖、墙砖铺设、灯具、洁具安装等)。承包方式为:单包。
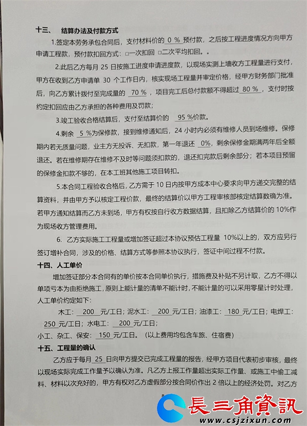
根据该承包合同,工程项目定于2020年8月15日动工,12月20日竣工,工期125天,原先工程估价60多万元。双方确定了施工价格和进度、质量标准、责任义务等施工的细节,特别明确了结算办法及付款方式:双方约定,签订劳务承包合同后,在零预付款的前提下,此后乙方每月25日按施工进度申请施工款,以现场实测上墙收方工程量进行支付,甲方在收到乙方申请单 30个工作日内,核实现场工程量并审定价格,经甲方财务部门批准后,向乙方累计拨付至完成量的70%,项目完工后总付款额不得超过80%。竣工验收合格结算后,支付至结算价的95%价款。剩余 5 %为保修款,接到维修通知后,24 小时内必须有维修人员到场维修。保修期两年内若无质量问题,业主方无投诉、无扣款,第一年退还0%,剩余保修金期满两年后全额退还。乙方实际施工工程量或增加签证超过本协议预估工程量 10%以上的,双方应另行签订增补合同,涉及的价格、结算方式等参照本协议执行,签证中间过程不付款。
同时在合同第十七条工人工资发放的保证条款也清楚规定了:甲方有权将乙方应发放的工人工资主要部分直接发放给工人,其余部分乙方必须保证按有关法律法规的规定定期足额发放到每一工人手中。
后因甲方需求,附加额外工程量,甲乙双方了签订《博望明发温泉酒店劳务增补合同》,双方约定增量工程于2021年1月1日动工,4月30日竣工,工期120天,暂定总价为24万多元。
同样在付款方式里双方约定:(1)进度款按月支付,发包人于收到月完工量报告后的次月10日前向承包人支付工程进度款,每月支付完成工程价款的70%。(2)工程完工前支付至工程总价的80%。(3)工程竣工验收合格或交付后7日内付至工程总价的95%。(4)发包人与承包人确认结算价款后7日内付至结算价的95%,留结算价的5%作为保修金。(5)因设计变更及工程量增加产生的追加工程价款。
在结算方式处也作出了:“按照建筑面积(含墙体)乘以单方造价的方式进行结算,具体按实计算,另外如有设计变更以及签证等单独计入结算”的规定。
自履行合同以来,乙方一直致力于按时、按需、保质、保量完成甲方委托的工程任务,施工质量和水平也得到甲方审查通过和认可,保障了2021年7月马鞍山明发国际大酒店正式对外营业。



二、施工总承包意欲何为?想赖掉农民工劳务工资吗?
据了解,马鞍山明发国际大酒店是由投资方明发集团按照高星级标准建造的投资兴建,拥有184间豪华客房,1个无柱式大宴会厅,1个全日制餐厅,9个餐饮包厢,6个设施齐全的多功能会议室。
明发集团有限公司实力雄厚,入选“全国房地产开发百强企业”,获“中国驰名商标”“中国企业500强”等称号,商业版图涉及商业地产、住宅地产、酒店经营为核心,涵盖工业、商贸、投资等领域。
总承包方南京大东环境艺术工程有限公司是南京市鼓楼区一家颇具实力的知名建筑企业。公司主要从事建筑装饰工程设计、施工及配套业务,涵盖建筑幕墙、市政公用工程、园林绿化等领域,并持有建筑装修装饰工程专业承包一级等资质。
后期甲乙双方签约的增补合同明确施工范围包括01过道隔墙、D1电梯厅吊顶、隔墙,D2 过道隔墙、吊顶,阳台地砖。A栋拆除、隔墙、吊顶。在实际施工过程中,增项具体达600多项。特别指出的是,这600多项是增加的实际工程量,具体材料消耗(见附详细参考结算清单)就是人工成本倍增的具体体现。
然而时间过去了4年多了,至今为止,总包方南京大东环境艺术工程有限公司对总的164万多劳务工资,仅支付了100.5万元,尚有63.5万元劳务工资一拖4年多,迟迟不愿支付。D栋D2班组曹孝杰等农民工多次到南京大东环境艺术工程有限公司讨要,要么领导不在,要么就是被财务人员告知,余款63.5万元,公司只能支付11万元,只要曹孝杰等农民工,肯签字,立马可以支付。但其他的50万元,南京大东环境艺术工程有限公司却想赖账不支付。



自古以来,都有多劳多得,少劳少得的效益分配原则,再说,合同上约定按照实际工作量结算。曹孝杰等作为最底层的农民工,依靠的就是出卖劳动力,赚取的是“辛苦钱”“血汗钱”。南京大东环境艺术工程有限公司作为总包方,凭什么单方面不顾农民工死活,故意克扣农民工近三分之一的“血汗钱”?是以大欺小,以强凌弱“霸凌”嘛?还是根本不讲诚信,不履行合同,为一己之利,公然违反《保障农民工工资支付条例》,巧取豪夺,侵占农民工利益?
《保障农民工工资支付条例》明确规定,农民工工资责任主体是投资方和建设总包方。至今,工程早已竣工,但作为该工程总包方南京大东环境艺术工程有限公司如果不遵守国家相关明文规定,拒绝向支付乙方农民工劳务工资,不仅要对南京大东环境艺术工程有限公司追责,马鞍山明发国际大酒店的投资方明发集团有限公司,同样担负农民工工资追偿主体责任,同样承担支付久拖未决农民工劳务工资的义务。








三、强烈诉求
请马鞍山明发国际大酒店的投资方明发集团有限公司和工程总包方南京大东环境艺术工程有限公司,进一步明确该工程农民工劳务工资的支付责任和义务,按照前期施工的《合同》和《补充合同》约定,核实劳务实际工程量,尽快支付拖欠D栋D2施工班组曹孝杰等63万多元农民工工资。同时,恳请两公司所在地和项目所在地的建设和人社监管职能部门,加强监管,确保农民工劳务工资足额发放到农民工手中。
投诉人:安徽博望明发大酒店项目D栋D2班组
曹孝杰
联系电话:1391*****606
地址:江苏句容市郭庄镇曹拐上村
2025年8月5日
相关新闻
-
曹孝杰2026-02-04
-
曹孝杰2026-02-04
-
曹孝杰2026-02-03
-
曹孝杰2026-02-02
-
曹孝杰2026-01-29
